Negative Voltage Level Shifter. Voltage translators & level shifters. Positive to negative level shifters.
Patent US20120182060 Negative voltage level shifter from www.google.com
A negative level shifter is used to convert a positive input signal with swing from ground (gnd) to a positive voltage vdd into a negative output signal with swing from gnd to a negative high voltage vnn (|vnn| vdd). Passive pca muxes and switches for i2c To level shift a 0 to 10 volt source to 0 to 5 volts, the circuit below will provide this:
Previous Work Summary There Are.
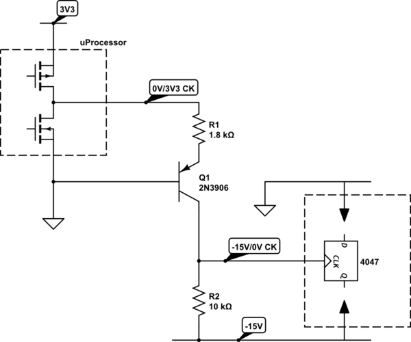
The figure depicts simple circuit to shift voltage from 3.3v to 5v and vice versa. I was thinking about using pulldown resistors, however i would also need to put a resistor in series from the mcu to the dig resistor. Both circuits use an npn transistor to level shift the comparators outputs by v be (r5 + r4)/r5 ≈ 4.5v.
R3/R2 Simply Divide The Input Voltage By 2.
The caveat is that the output load cannot be great enough to load down the voltage divider. A negative level shifter is used to convert a positive input signal with swing from ground (gnd) to a positive voltage vdd into a negative output signal with swing from gnd to a negative high voltage vnn (|vnn| vdd). Figure 3 illustrates a typical level shifter circuit.
The Level Shifter Circuit Is Large, Creating A Challenge For The Designers.
This quasi inverter enhance the switching capability of the circuit as compare to the conventional. The first two resistors will rise the voltage making it positive. Its purpose is to shift the ground.
Voltage Translators & Level Shifters.
Since the opamp tries to keep the two inputs equal, it creates a level shift. Positive to negative level shifters. A negative voltage level shifter is a circuit that shifts a logic level signal to a negative voltage level.
The Higher The Resistance Pair, The Less Of A Load You Will Impose On The Circuit.
Passive pca muxes and switches for i2c To level shift a 0 to 10 volt source to 0 to 5 volts, the circuit below will provide this: Resolve input and output voltage difference with level shifter ics.
Network Adapter For Xbox 360 . Compatible with all xbox 360 hardware systems, xbox live games. I have the microsoft 2.4/5.0 ghz black usb adapter with the dual antennas (made for the fat 360) and if i connect it to my slim then the system updates download fine, especially on the 5ghz frequency. Ashata Dual Band Wireless Network Adapter WiFi Adapter for from www.walmart.com What does a xbox 360 wireless network adapter do? For the standard x360 you'll have to use the official wireless adapter (these come in two forms iirc: This is the easiest and quickest solution.
Netgear Wireless Ac Adapter Ac600 Install Without Cd . #netgearadapter #usbadapter #wirelessadapterif your network adapter to connect to the wifi goes out in your pc, network adaptors are the solution to connect. Includes cd for simple installation. How To Mount Blink Camera To Siding from enak.sciclubfrais1952.org Insert the resource cd in your computer cd drive. The wg111 simply plugs into the external usb port of your pc, eliminating the need to open up your desktop pc. Netgear genie® is included for easy installation.
Ratio Of Voltage And Resistance . In a true ohmic device, the same value of resistance will be calculated from r = v/i regardless of the value of the applied voltage v. Due to the resistance in the winding and some leakage flux, there is some loss in voltage is calculated using voltage_transformation_ratio = voltage2 / voltage1. The relationship between the voltage ratio and the 1mA dc from www.researchgate.net Browse more topics under electricity The si unit of resistance is ohms and is denoted by ω. If this ratio is a constant over reasonably wide ranges of voltage and current, the conductor
Comments
Post a Comment